当前位置: 首页  >  通知-新闻  >  通知-新闻  >  正文

中心团队主持获批“赋能”行动计划(广西重点研发计划)项目

发布时间:2025-11-11 10:16   阅读:

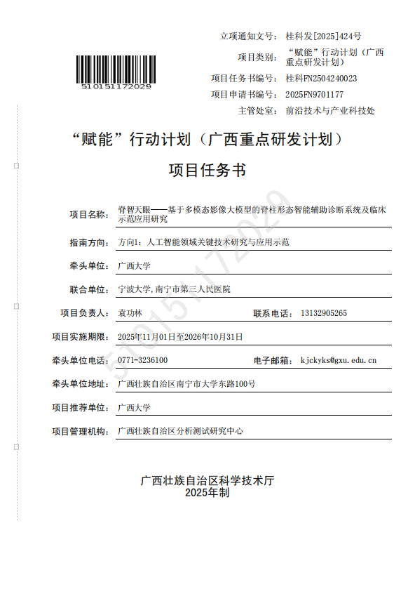
中心团队联合宁波大学、南宁市第三人民医院主持获批2025年广西“人工智能+”项目,同时联合中冶赛迪信息技术(重庆)有限公司参与广西盛隆冶金有限公司牵头的2025年广西“人工智能+”项目。这是中心积极走出去,联合业界,各自发挥优势,以业界实际应用为背景,共同攻关的一大进步。


地址: 广西南宁市大学东路 联系方式: 0771-3272035