首页
中心概况
中心简介
学术委员会
中心人员
产学研合作
战略合作伙伴
学术动态
中心部门
中心落地业务
通知-新闻
通知-新闻
节能双碳
成果:机器学习、节能双碳、大规模AI数据处理
党建活动
联系我们
学术动态
当前位置:
首页
>
学术动态
> 正文
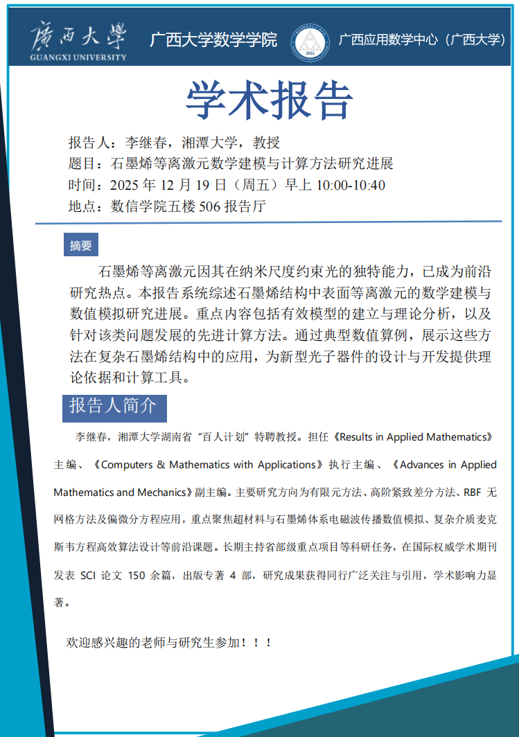
中心邀请湘潭大学李继春教授作报告
发布时间:2025-12-17 11:54 阅读: 次
上一条:
中心邀请南京邮电大学陈艳萍教授作报告
下一条:
中心邀请大连理工大学肖现涛教授作报告
友情链接
广西大学
广西大学数学与信息科学学院
广西昂晟节能科技有限公司
广西咕咕狗知识产权代理有限公司
中国工业与应用数学学会
中国节能协会
中国运筹学会
地址: 广西南宁市大学东路 联系方式: 0771-3272035